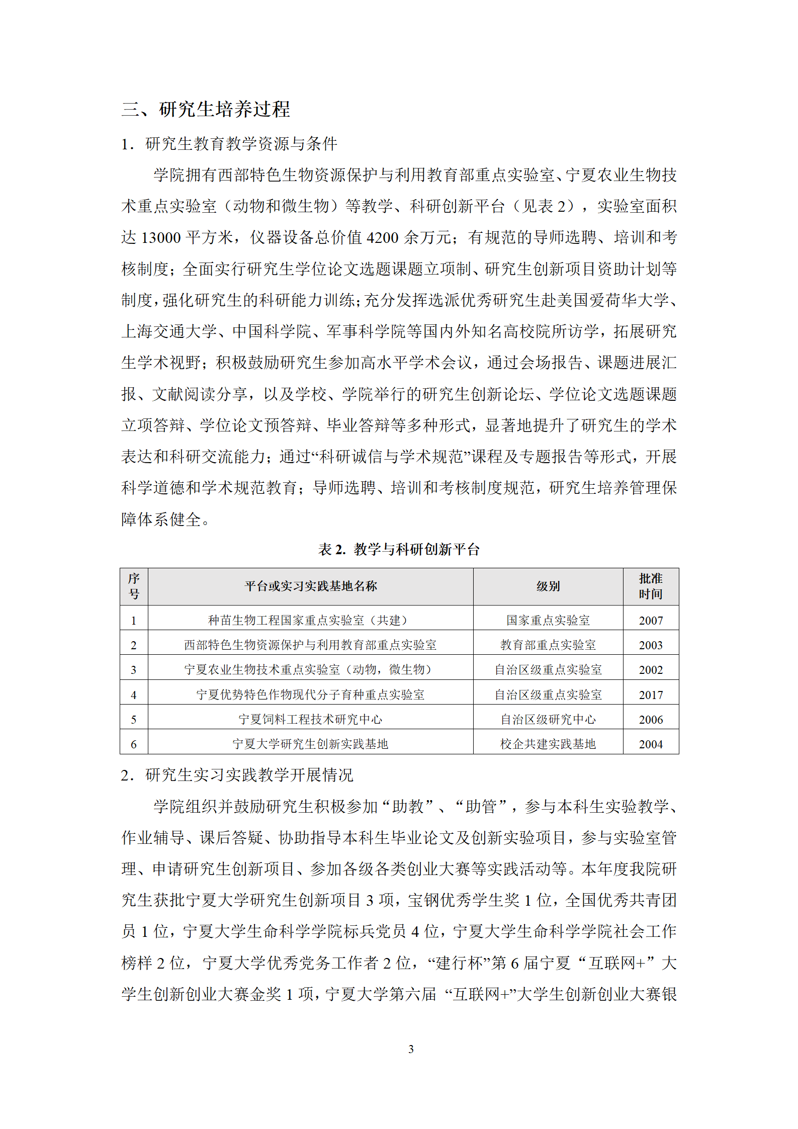
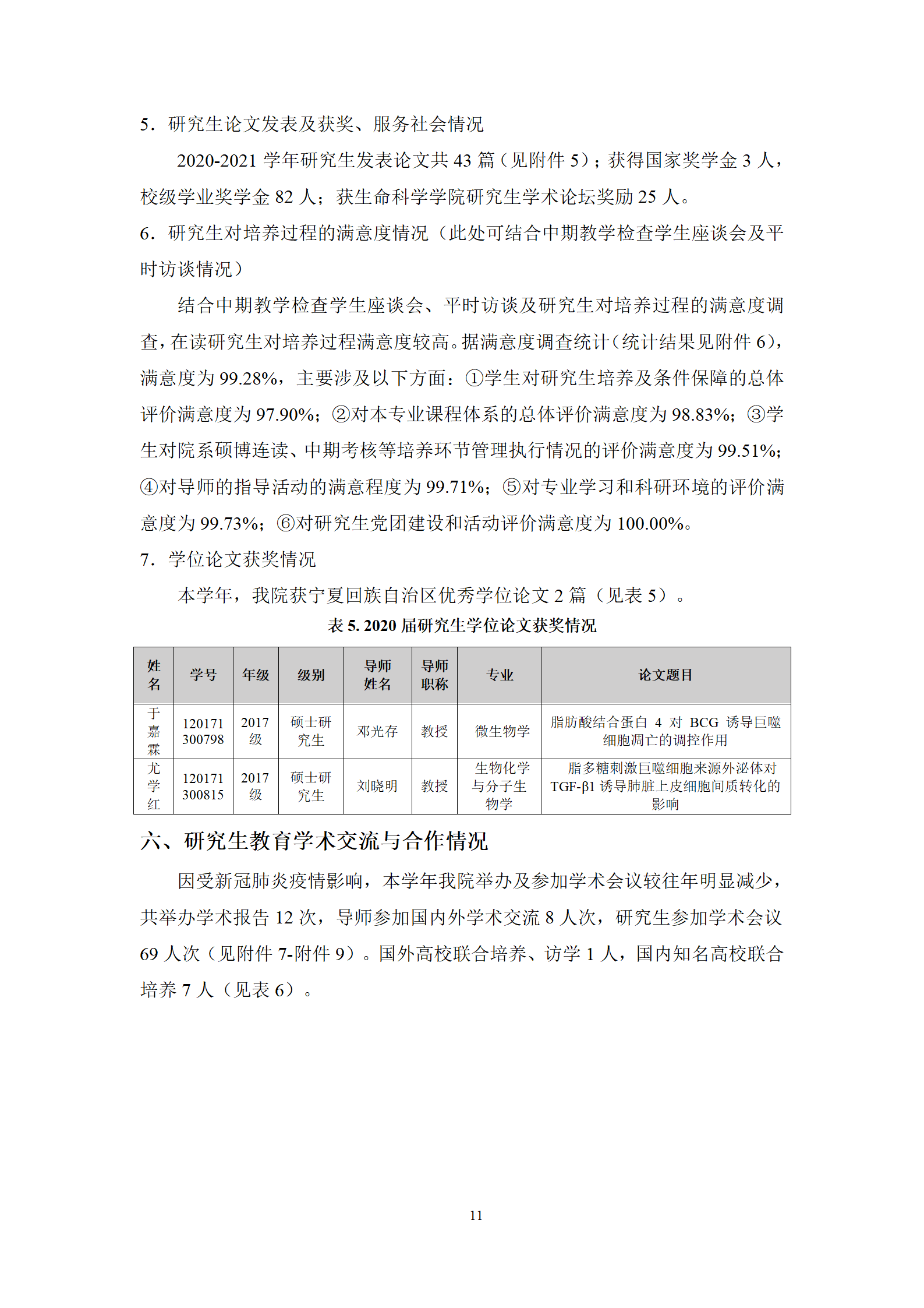
发布日期:2023-11-10 浏览量:
联系我们
版权所有:扑克游戏官网 - 2026专业棋牌竞技平台 - 真人对战入口
学部综合办公室办公室:0951-2062129本科生培养办公室:0951-2062051
研究生培养办公室:0951-2062076扑克游戏 信箱:[email protected]
友情链接